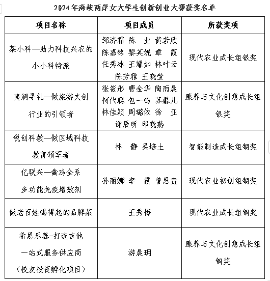
今年暑期,我校在多项省级创新创业赛事中取得优异成绩。在2024年福建省大中专毕业生创业省级资助项目评选中获二等奖1项、三等奖1项、优胜奖5项,共获资助28万元,获奖数量居全省高校前列。在2024年海峡两岸女大学生创新创业大赛中获银奖2项、铜奖4项,学校获优秀组织奖,取得我校在该项赛事中的历史最佳成绩。在第六届“中国创翼”创业创新大赛福建省级选拔赛中获优胜奖3项,其中,浪帆跃动文化传媒有限公司作为优秀参赛项目代表南平市在省赛现场进行成果展示。
2024年福建省大中专毕业生创业省级资助项目评选获奖名单(武夷学院)
项目名称 | 项目负责人 | 奖项 | 资助金额 |
武夷山庆韵堂茶业有限公司 | 郝韵慈 | 二等奖 | 8万元 |
福建省武夷山满等茶文化有限公司 | 曾思萍 | 三等奖 | 5万元 |
三一二光造(武夷山)影视文化传媒 有限公司 | 陈金玲 | 优胜奖 | 3万元 |
武夷山锐创教育科技有限公司 | 林 静 | 优胜奖 | 3万元 |
丹润天健康产业(武夷山)有限公司 | 王振龙 | 优胜奖 | 3万元 |
福建省武夷山市麦可音乐文化有限公司 | 吴 松 | 优胜奖 | 3万元 |
武夷山市致物文化传媒有限公司 | 关金良 | 优胜奖 | 3万元 |


第六届“中国创翼”创业创新大赛福建省级选拔赛获奖名单(武夷学院)
项目名称 | 项目负责人 | 奖项 |
福建福誉农业科技开发有限公司 | 刘毅发 | 乡村振兴专项赛优胜奖 |
福建省南平市浪帆跃动 文化传媒有限公司 | 林国锋 | 乡村振兴专项赛优胜奖 |
丹润天健康产业(武夷山) 有限公司 | 王振龙 | 银发经济专项赛优胜奖 |

创新展宏图,梦想启新篇。学校相关职能部门将协同二级学院前瞻布局、有序推进、多措并举,从项目遴选、项目培育、项目孵化、项目成果展示等方面对参赛团队进行系统培训和辅导,切实做到以赛促学、以赛促教、以赛促创,引领和激励广大青年学子积极投身创新创业实践,在学术科技浪潮中敢闯会创,把创新创业教育融入区域经济社会发展大局,推动科技成果转化和产学研用深度融合,促进教育链、人才链与产业链、创新链有机衔接,推动实现更高层次更优质量创新创业创造新局面。

